Iron and Biofilm Formation

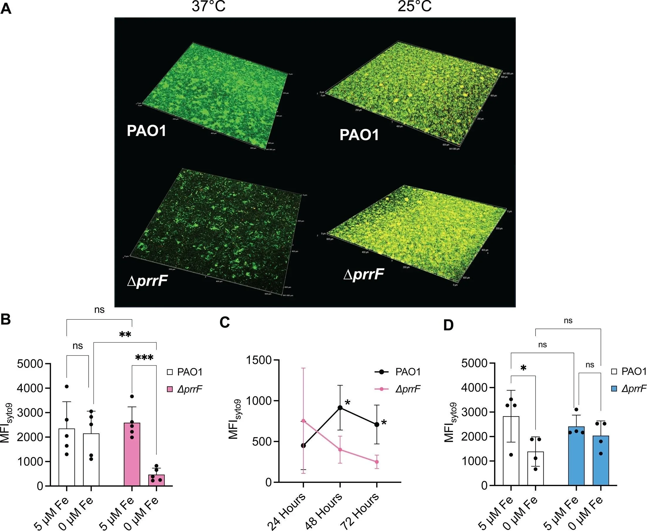
Our recent work has demonstrated that the PrrF sRNAs are required for biofilm formation by P. aeruginosa at body temperature, but not at environmental temperatures. This temperature dependency appears to occur through PrrF’s promotion of PQS production, as a mutant lacking PQS production phenocopies the ∆prrF mutant. The PrrF sRNAs promote the production of PQS by pairing with and preventing the translation of antR; this mRNA encodes a transcriptional activator of the genes for the degradation of anthranilate – the biosynthetic precursor for PQS production. Thus, PrrF essentially spares anthranilate for the production of PQS during growth in low iron conditions. Current studies are aimed at understanding how temperature affects iron-regulated gene expression, iron acquisition pathways, and PQS production in P. aeruginosa, to understand how temperature affects biofilm formation, virulence, and transmission.

Flow cell biofilm of PA01 (confocal)

3D atomic force microscopy image showing surface topology with orange and yellow particles on a blue background.

Pseudomonas quinolone signal (PQS)

A man hiking on a mountain trail with a woman, surrounded by trees and mountain scenery under a clear blue sky.

Static biofilm of PA14 (cryo-SEM)

Black and white image of several irregularly shaped objects scattered on a textured surface, possibly resembling rocks or food items.

Representative Publications

Chourashi R, Weiner JM, Hoang TM, Ouattara K, Oglesby AG. (2026) The Pseudomonas aeruginosa PrrF sRNAs and PqsA promote biofilm formation at body temperature. J Bacteriol e0050725.

Nguyen AT, Jones JW, Cámara M, Williams P, Kane MA, Oglesby-Sherrouse AG. (2016) Cystic fibrosis isolates of Pseudomonas aeruginosa retain iron-regulated antimicrobial activity against Staphylococcus aureus through the action of multiple alkylquinolones. Front Microbiol 27(7).

Nguyen AT, Jones JW, Ruge MA, Kane MA, Oglesby-Sherrouse AG (2015) Iron depletion enhances production of antimicrobials by Pseudomonas aeruginosa. J Bacteriol 197(14).

Oglesby-Sherrouse AG, Djapgne L, Nguyen AT, Vasil AI, Vasil ML. (2014) The complex interplay of iron, biofilm formation, and mucoidy affecting antimicrobial resistance of Pseudomonas aeruginosa. Pathog Dis 70(3):307-20.